Masa depan adalah sesuatu yang tidak dapat diprediksi dengan pasti. Bagi organisasi, ketidakpastian adalah suatu risiko yang harus dikelola dengan baik. Oleh karena itulah, penting bagi suatu organisasi untuk membuat perencanaan strategi agar bisa tetap “eksis” di dunia bisnis yang digelutinya. Pada hakekatnya, organisasi ingin mencapai tujuan dan sasaran yang telah ditetapkan di masa depan. Sifat perencanaan strategi yang terstruktur, holistik dan jangka panjang akan lebih mempermudah perusahaan dalam mencapai tujuan dan sasaran yang diharapkan. Perencanaan strategi menurut McNamara (1999) adalah penetapan arah akan kemana suatu organisasi pada tahun mendatang dan tahun-tahun selanjutnya menuju, disertai dengan penetapan cara bagaimana organisasi tersebut akan sampai ke tujuan dimaksud.
Secara umum, terdapat banyak perbedaan pandangan dari para pakar terkait dengan elemen utama kegiatan perencanaan strategi. Selain itu, juga terdapat perbedaan urutan dalam proses perencanaan strategi. Perbedaan pandangan itulah yang pada akhirnya memunculkan beberapa model terkait dengan perencanaan strategi. Menyikapi hal tersebut, pendekatan “benar-salah” akan tidak tepat digunakan dalam melihat model-model perencanaan strategi yang ada. Akan lebih bijaksana apabila kita melihat perencanaan strategi sebagai suatu proses yang dinamis dan fleksibel, sehingga adanya perbedaan pandangan merupakan sebuah kewajaran. Walaupun demikian, menurut McNamara (1999) setidaknya ada tiga elemen utama yang harus ada dalam perencanaan strategi, yaitu: strategic analysis (analisis/kajian strategi); setting strategic direction (penetapan arah-tujuan strategi); dan action plan (rencana tindakan).
Strategic analysis (analisis/kajian strategi) merupakan kegiatan terkait dengan pengamatan terhadap lingkungan organisasi. Lingkungan organisasi mencakup lingkungan luar (eksternal) dan lingkungan di dalam organisasi (internal). Lingkungan luar (eksternal) meliputi politik, ekonomi, sosial, budaya, pertahanan dan keamanan. Sedangkan lingkungan dalam (internal) secara umum terkait dengan aktivitas ataupun sumberdaya yang ada dalam organisasi. Adapun salah satu alat (instrumen) yang sering digunakan untuk melakukan analisis strategi adalah Analisis SWOT. Dengan analisis ini, maka akan dipetakan strength (kekuatan-keunggulan), weaknesses (kelemahan-kekurangan), opportunities (peluang-kesempatan), dan threat (ancaman-rintangan). Output akhir dari analisis SWOT ini adalah beberapa alternatif strategi yang dapat dipilih oleh organisasi.
Setting strategic direction (penetapan arah-tujuan strategi) merupakan kegiatan merumuskan ataupun menelaah kembali arah-tujuan organisasi yang tertuang dalam visi, misi dan nilai organisasi. Visi dapat didefinisikan sebagai suatu keadaan organisasi yang diharapkan terwujud di masa depan. Secara mudahnya, visi adalah untuk menunjukkan “kita ingin menjadi apa” untuk ke depannya. Kesamaan visi akan mendorong pada penciptaan suatu kerjasama seluruh anggota organisasi dalam pencapaian tujuan dan sasaran yang telah ditetapkan. Kesepahaman visi juga akan menyadarkan seluruh anggota terkait dengan peluang dan tantangan organisasi yang akan dihadapi. Adapun misi adalah turunan dari visi, dimana misi adalah suatu penjabaran dari hal-hal apa saja yang dilakukan agar visi tersebut dapat diwujudkan. Misi juga menjabarkan alasan keberadaan organisasi dan apa yang dilakukan oleh organisasi. Visi dan misi hendaknya juga merupakan komitmen seluruh anggota organisasi dari mulai level pimpinan sampai dengan bawahan. Adapun nilai organisasi adalah tuntunan ataupun pedoman tingkah laku dalam melaksanakan aktivitas organisasi untuk mencapai visi dan misi yang diharapkan.
Action plan (rencana aksi) menurut McNamara (1999) merupakan penjabaran bagaimana tujuan-tujuan strategi akan dicapai, serta sasaran-sasaran apa yang saja ditetapkan. Sasaran-sasaran tersebut akan dijabarkan lebih kecil, sempit atau terbatas. Rencana aksi juga mencakup penetapan tanggung jawab dan batas waktu. Selain itu, di dalam rencana aksi juga berisi metode untuk memonitor (memantau) dan mengevaluasi pelaksanaan rencana aksi. Rencana aksi juga terkadang dapat berisi rencana (program) bagi setiap bagian (unit, departemen, seksi). Selain itu, rencana aksi juga dapat berisi perencanaan anggaran untuk setiap program.
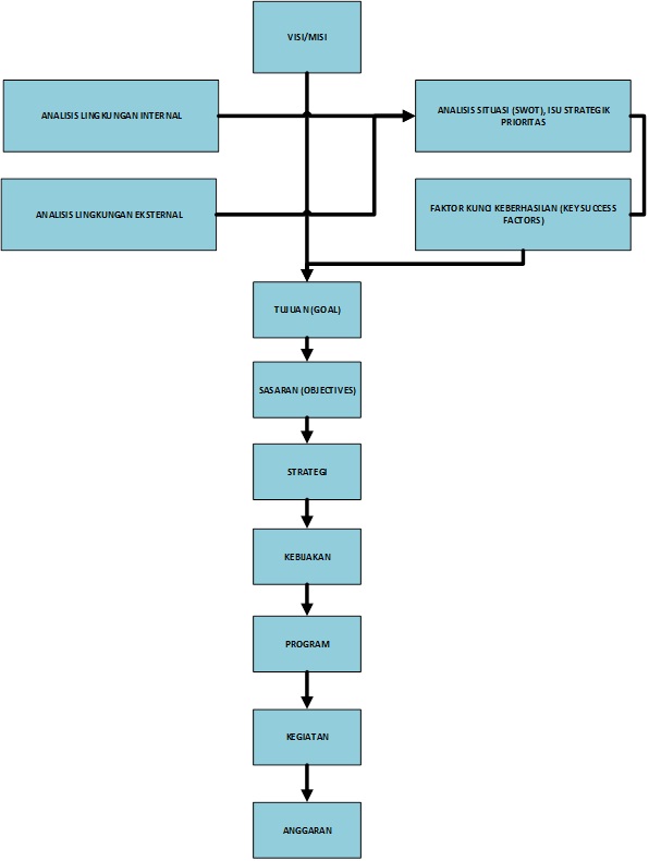
Berikut ini disajikan beberapa model perencanaan strategi yang ada berdasarkan pengalaman praktis. Masih banyak model-model perencanaan strategi yang lain. Namun demikian, diharapkan beberapa model di bawah ini dapat memberikan gambaran terkait dengan perencanaan strategi. Apabila terdapat hal-hal yang kurang jelas ataupun ada yang ingin dikonsultasikan terkait dengan model perencanaan strategi yang cocok untuk diterapkan di organisasi atau perusahaan Anda, silahkan hubungi kami. Konsultan Magnatransforma dengan senang hati akan melayani Anda. Terimakasih.
1. Model Perencanaan Strategi Berbasis Skenario Perencanaan
2. Model Perencanaan Strategi Berbasis Penyelarasan Visi, Misi dan Sasaran Organisasi
3. Model Perencanaan Strategi Berbasis Permasalahan/Tantangan Utama Organisasi
4. Model Perencanaan Strategi Berbasis Faktor Kunci Keberhasilan (Key Success Factors)
5. Model Perencanaan Strategi Berbasis Tupoksi (umumnya digunakan oleh pemerintahan)
Penulis : Northa Idaman, SP, MM.






